التنفس (أجهزة تشخيص ومعالجة-)
تنفس (اجهزه تشخيص ومعالجه)
Respiratory diagnosis -
التنفس (أجهزة تشخيص ومعالجة -)
أيمن صابوني
تعتمد مبادئ القياس الأساسية لوظائف الرئة pulmonary function measurements على قياس حجم الهواء وتدفقه ومقدار التهوية الداخلة والخارجة من الرئة (الشهيق والزفير)، ودراسة توزع الهواء وانتشاره في الرئة، وكذلك قياس حجمها في كل مرحلة من مراحل التنفس الفيزيولوجية؛ إلى جانب قياس سرعة تحرك الهواء وتدفقه في الرئة، واختبار قابليتها لتبادل الغازات مع منظومة دوران الدم. تجري كل هذه القياسات بوساطة أجهزة تسمى أجهزة تشخيص التنفس ومعالجته respiratory devices.
وأكثر هذه القياسات استخداماً هو قياس حجم هواء التنفس، ويُجرى بوساطة جهاز يدعى مقياس التنفس spirometer، يقيس كمية الغاز الموجود في الرئة وحجمه، وفي أثناء الشهيق والزفير من عملية التنفس. حيث يُطلب من المريض أن يأخذ نَفَساً عميقاً ثم يزفر بسرعة كامل الهواء الموجود في الرئة قدر الإمكان.
أما قياسات توزع الهواء في فراغ الرئة فيدلُّ على حالة انسداد جزئي في الرئة، كما تُحَدِّد حجم الهواء المتبقي في الرئة، والذي لا يستطيع المريض إزالته من الرئتين مهما بذل من جهد. ويكون ذلك باستخدام غاز الآزوت.
أما قياسات تَبَادل الغازات (الأكسجين وثنائي أكسيد الكربون) مع الدم فتجري في الأسناخ الرئوية نظرياً، ولصعوبة قياس تبادل الأكسجين مع ثنائي أكسيد الكربون في الدم -لأنه يتطلب أخذ عينة من الدم الشعيري الرئوي- تقاس كمية ثنائي أكسيد الكربون المنحل في هواء الشهيق.
تسمح هذه الأجهزة بتحليل وظائف الرئة للحصول على تقييم كامل لوظيفة الرئة أو التنفس، حيث تؤدي عملية التنفس إلى تزويد النسيج الحيوي بالأكسجين، واستخلاص غاز ثنائي أكسيد الكربون منه. والمعروف أن الدم ينقل هذه الغازات من النسيج الحيوي وإليه بانحلالها بالدم الشرياني والوريدي، حيث يحمل الدم الأكسجين المنحل في الأسناخ الرئوية إلى النسج، وينقل غاز ثنائي أكسيد الكربون من النسج إلى الرئتين حيث يطرح إلى الخارج.
إن الحجم المدي لغازات الشهيق العادي خلال عملية التنفس الطبيعي يساوي 0.5 لتر تقريباً. ويسهم جزء من هذا الحجم فقط في أكسجة الدم في الأسناخ الرئوية فعلياً؛ لأنه لا يجري أي تبادل للغازات بين الهواء (الأكسجين) والدم (ثنائي أكسيد الكربون) في الفم ولا في القصبة الهوائية، ويدعى هذا الحجم من الهواء بالحيز الميت، وتبلغ كميته لدى البالغين 0.15 لتر. في حين تجري تهوية الأسناخ الرئوية بالحجم المتبقي من الهواء، حيث يجري تبادل الغازات بمعدل 250 مليلتر أكسجين، في مقابل 250 مليلتر ثنائي أكسيد الكربون في الدقيقة، في الحالة الطبيعية.
والفحوصات الأساسية التي تُجرى لهذه الغاية هي تحديد حجوم نظام التنفس وسعاته، كما في الشكل (1):
![]() |
|
الشكل (1) بارامترات (موسطات) التنفس ومحدداته. |
حجوم التنفس respiration volumes
- الحجم المدي (TV)Tidal Volume : يُعرَف الحجم المدي بأنه حجم غاز الشهيق أو الزفير المُتبادل في كل نَفَس خلال التنفس الهادئ الطبيعي.
- الحجم بالدقيقة (MV)Minute Volume : حجم الغاز المُتَبادَل في الدقيقة خلال التنفس الهادئ، ويساوي الحجم المدي مضروباً بمعدل مرات التنفس.
- التهوية السنخية (AV)Alveolar Ventilation : حجم الهواء الجديد الداخل إلى الأسناخ مع كل نَفَس.
- الحجم الاحتياطي الشهيقي (IRV)Inspiratory Reserve Volume : حجم الغاز الذي يمكن استنشاقه من نهاية الحجم المدي الطبيعي.
- الحجم الاحتياطي الزفيري (ERV)Expiratory Reserve Volume : حجم الغاز المتبقي بعد الزفير الطبيعي مطروحاً منه الحجم المتبقي بعد الزفير القسري.
- الحجم المتبقي (RV)Residual Volume : حجم الغاز المتبقي في الرئتين بعد الزفير القسري.
- السعة المتبقية الوظيفية (FRC)Function Residual Capacity : حجم الغاز المتبقي في الرئتين بعد الزفير الطبيعي.
- السعة الرئوية الكلية (TLC)Total Lung Capacity : حجم الغاز في الرئتين عند نقطة الشهيق الأعظمي.
- السعة الحيوية (VC)Vital Capacity : أكبر حجم غاز يمكن استنشاقه بجهد طوعي بعد الزفير الأعظمي بغض النظر عن الزمن.
- السعة الشهيقية (IC)Inspiratory Capacity : أعظم حجم يمكن استنشاقه من وضعية نهاية الزفير المريح.
جهاز قياس التنفس (السبيرومتر)spirometer هو الجهاز المُستخدم لقياس سعات الرئة وحجومها، ويدعى "المخطط" أيضاً، ومهمته قياس حجوم الرئة أو سعاتها خلال عملية الزفير، ويدعى المخطط البياني الذي يُحصل عليه من هذا الجهاز "مخطط التنفس".
1- طريقة قياس التنفس الأساسي basic spirometer:
يمكن إجراء معظم قياسات التنفس باستخدام جهاز قياس التنفس العازل المائي التقليدي (الشكل 2). يتألف هذا الجهاز من أسطوانة مزدوجة شاقولية مملوءة بالماء بين جدارين وناقوس مقلوب ذي وزن معاكس. يتناسب كل تغيّر في حجم التنفس داخل الناقوس مع حجم الغازات المحبوسة ضمنه، وكل تغيّر في الحجم يحوّل إلى حركة الناقوس شاقولياً، ويجري تسجيل هذه الحركة على الأسطوانة الدوارة لمسجل الحركة.
![]() |
|
الشكل (2) جهاز قياس التنفس الأساسي مع عازل مائي. |
2- طريقة الإزاحة displacement method:
يرافق دورة التنفس تغيّر في حجم الصدر، ويمكن تحسس هذه التغيّرات باستخدام مبدل إزاحة يتضمن مقياس إجهاد أو عنصراً متغيرَ المقاومة. يُحمل المبدل بوساطة حزام مرن حول الصدر. تؤدي حركات التنفس إلى تغيرات في مقاومة مقياس الإجهاد المتصل بإحدى أذرع دارة جسر ويتستون Wheatstone . يتغير خرج الجسر مع توسع الصدر مُسبباً إشاراتٍ تُطابق النشاط التنفسي. كذلك يمكن كشف تغيرات محيط الصدر باستخدام أنبوب مطاطي مرن مملوء بالزئبق، يُربط بإحكام حول الصدر. يزداد طول الأنبوب المطاطي مع توسع الصدر في طور الشهيق؛ مما يؤدي إلى تغيُّر مقاومة الزئبق من بداية الأنبوب إلى نهايته. يمكن قياس تغيرات المقاومة بإرسال تيار كهربائي ثابت خلال الزئبق (من بداية الأنبوب إلى نهايته) وقياس تغيرات الجهد الناتجة مع دورة التنفس (الشكل 3).
![]() |
|
الشكل (3) العنصر الأساسي بجهاز قياس التنفس بطريقة الإزاحة.
|
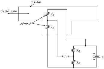
3- طريقة القياس الحرارية (الترميستور) thermistor method:
الترميستور جهاز مقاومة ذو معامل مقاومة حرارية كبيرة وسالبة، تقل مقاومته مع ارتفاع درجة الحرارة. وبما أن الهواء يسخن خلال مروره في الرئتين ومجرى الهواء يمكن كشف اختلاف درجات الحرارة بين هواء الشهيق وهواء الزفير وقياسها، ويمكن تحسس هذا الاختلاف في درجة الحرارة من خلال ترموستات يوضع في مقدمة فتحتي الأنف بجهاز حَمل مناسب (الشكل 4).
![]() |
|
الشكل (4) مبدأ عمل مرسمة مجاري التنفس بطريقة الترميستور. |
4- تخطيط التنفس بقياس الممانعة impedance pneumography:
هذه التقنية غير مباشرة لقياس معدل التنفس؛ إذ يَقيس مخطط التنفس بالممانعة معدل التنفس من العلاقة بين عمق التنفس وتغير الممانعة الصدرية، وذلك باستخدام إلكترودات مُطبقة خارجياً على الصدر. تتفادى هذه التقنية إثقال المريض بأقنعة الوجه أو الأنابيب أو مقاييس التدفق أو مقياس التنفس، كما أنها لا تعوق التنفس، ولا تؤثر في الحالة النفسية للمريض إلا بالحدود الدنيا.
تتألف طريقة الممانعة لقياس معدل التنفس من تمرير تيار عالي التردد خلال الإلكترودات الموضوعة بشكل مناسب على سطح الجسم. يناسب تخطيط التنفس بالممانعة المرضى الموجودين تحت العناية المركزة. ويوضح الشكل (5) المخطط المبدئي لهذه الطريقة.
![]() |
|
الشكل (5) تخطيط التنفس بطريقة الممانعة. |
يستخدم جهاز التنفس الصنعي (المنفسة) ventilatorفي حالة ضعف التنفس أو انخفاضه (قصور التنفس)؛ إذ تزود هـذه الـتـجهيزات الرئة بالكمية الكـافـيـة مـن الأكـسجيـن، وتطـرح الـكمية الصحيحة من ثنائي أكسيد الكربون، مع المحافظة على الضغط الجزئي لثنائي أكسيد الكربون الشرياني المطلوبPaCO2، والضغط الجزئي الأكسجيني الشرياني المطلوب PaO2. ويوضح الشكل (6) مخطط آلية عمل جهاز المِنفسة، ويوضح الشكل (7) مبدأ عمل المنفسة.
![]() |
|
الشكل (6) مخطط آلية عمل المِنفسة. |
تتألف الأدوات الملحقة بالمِنفسة من قناع وصمام التنفس وكيس ذاتي التعبئة. يوضع القناع اللدن (مطاط أو بلاستيك) على فم الـمريـض وأنفه. ويعمل صمام التنفس على توجيه الهواء إلى مجاري تنفس المريض وتزويده بالهواء الجديد أو الهواء المشبع بالأكسجيـن، ويطرح هـواء الـزفـيـر الناجم عـن الـمـريـض.
![]() |
|
الشكل (7) مبدأ عمل المنفسة. |
من أمثلة أجهزة مساعدة التنفس: جهاز ضغط مجرى الهواء الإيجابي المستمر Continuous Positive Airway Pressure (CPAP)، وجهاز ضغط مجرى الهواء الإيجابي ثنائي المستوى Bilevel Positive Airway Pressure (BiPAP)، وأجهزة التنفس الميكانيكية. يُبقي جهاز CPAP مجرى الهواء مفتوحاً بتدفق مستمر من الهواء، في حين يستخدم جهاز BiPAP مستويات ضغط مختلفة للشهيق والزفير (الشكل 8). تُوفر أجهزة التنفس الميكانيكية دعماً تنفسياً كاملاً من خلال التحكم الميكانيكي في تنفس المريض أو مساعدته.
![]() |
|
الشكل (8)
|
- أجهزة ضغط مجرى الهواء الإيجابي المستمر (CPAP) : تُوفر هذه الأجهزة تدفقاً مستمراً من الهواء بضغط ثابت من خلال قناع؛ مما يُبقي مجرى الهواء مفتوحاً، وتُستخدم عادةً لعلاج انقطاع التنفس في أثناء النوم (الشكل 9).
![]() |
|
الشكل (9) جهاز انقطاع التنفس في أثناء النوم.
|
- أجهزة ضغط مجرى الهواء الإيجابي ثنائي المستوى (BiPAP): تُوفر هذه الأجهزة ضغطاً أعلى عند الشهيق وضغطاً أقل عند الزفير؛ مما يُساعد على التنفس، وتُستخدم أيضاً في حالات مثل انقطاع التنفس في أثناء النوم.
- أجهزة التنفس الميكانيكية: تُوفر هذه الأجهزة دعماً شاملاً من خلال التحكم الميكانيكي في تنفس المريض أو مساعدته، وغالباً ما تُستخدم في المستشفيات للمرضى الذين يُعانون مشاكل تنفسية حادة.
- أجهزة مساعدة تنفسية أخرى: تشير إدارة الغذاء والدواء (FDA) أيضاً إلى أجهزة التنفس الصناعي العامة المستمرة، التي تتحكم ميكانيكياً في التنفس أو تساعد عليه، وتوفر كمية محددة من الأكسجين. وتشير مراكز الرعاية الطبية والخدمات الطبية Centers for Medicare and Medicaid Services (CMS) إلى أجهزة مثل تلك التي تحمل الرمز E0470 أو E0471 تُستخدم في الأمراض العصبية العضلية، أو التشوهات الصدرية الشديدة.
|
مراجع للاستزادة: - A. M. Al-Jumaily, Medical Devices for Respiratory Dysfunction: Principles and Modeling of Continuous Positive Airways Pressure (CPAP), Amer Soc Mechanical Engineers, 2011. - B. Duncan, Mechanical Support for Cardiac and Respiratory Failure in Pediatric Patients,CRC press 2019. - S. D. Gregory, Mechanical Circulatory and Respiratory Support,Academic Press 2017.
|
- التصنيف : الهندسة الطبية والعلوم الصيدلانية - النوع : الهندسة الطبية والعلوم الصيدلانية - المجلد : المجلد العاشر، طبعة 2025، دمشق مشاركة :








